
原图 下载
得明无余, 气机层面的经络推拿术
一、我们是一家怎样的团队 得明,寓意获得光明。 得明人的所有努力,就是希望大家获得健康和光明!
详见:得明简介http://dmjs.info/m/user/b_gsjj.asp
二、无余技法简介
1、无余技法
无余技法是在大千老师的气学中医基础上,由得明健康专家团队共同研发、创立。包括无余相法、脉法、针法、导引和推拿。它直接立意于气机层面,以“调经络、达气血、通百脉、理三焦”为着眼点,是传统调养术中的上乘技法。
详见:http://dmjs.info/m/dv_topic/view.asp?id=1192756&k=
2、无余技法之头面手技法
是无余技法中运用在头部和面部的一种高级技法。
通过系统、全面的方法依次梳理头面部各条经络,来绽放人体生命能量场,通畅五脏六腑,达到调理身体,使头面部得气血滋养的作用。完全区别于其它针对肌肉组织的浅层滋养和调理的理疗手法。
详见:无余头面技法 http://dmjs.info/m/dv_topic/view.asp?id=1849456&t=1680074822
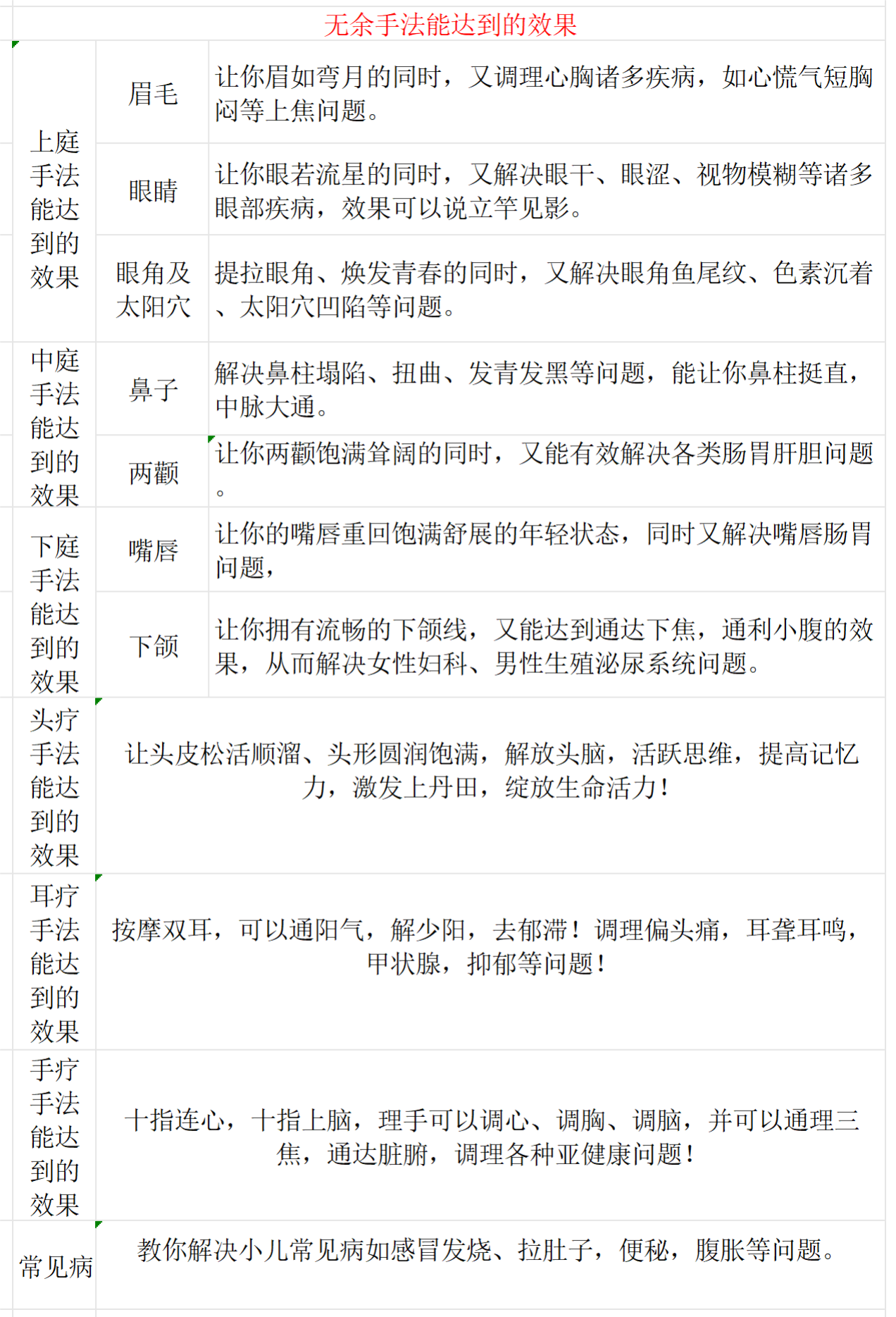
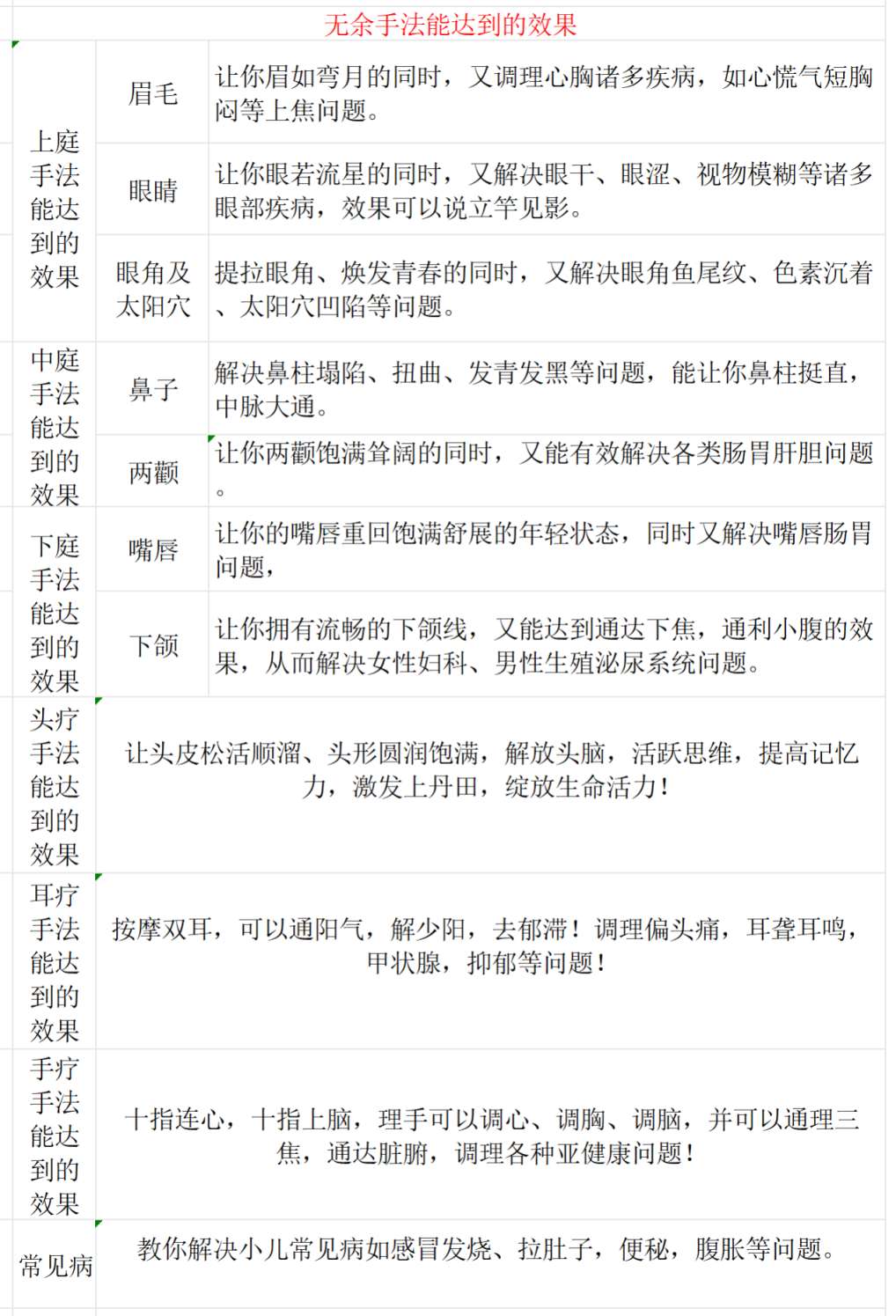
三、无余头面技法能达到的效果
准确判断头面经络的气态分布与性质,发现经络不调的具体问题。以气机为着眼,以穴位为核心,以经络为走向,立体地激活经络所行区域,从而达到:
1.绽放头面部
最大程度活化局部气血,迅速绽放局部组织,改善头脸不调问题;
2.滋养容颜
达到不滋润而气血通畅自养的融通之效,绽放头部生命能量场,从根源上获得端庄明朗的面容;
3.调理身体
能够通调五脏六腑,坚持无余调理,能够逐步解决各种疾病和亚健康状态,让人拥有健康的身体和高境界的心灵状态。
四、无余技法解决疾病实例
扁平疣及囊肿结节案例http://dmjs.info/m/dv_topic/view.asp?id=2720236&k=&t=1718665181
长期失眠案例 http://dmjs.info/m/dv_topic/view.asp?id=2503897&k=&t=1718665385
更多见精彩分享http://dmjs.info/m/dv_topic/list.asp?boardid=1278573
五、课程设置
1、理论课:
主讲人:得明中医创始人——大千老师。
内容:讲解人体头面部各大经络,以及这些经络对内部脏腑的统摄作用等中医基础。
详见:无余四期理论课 http://dmjs.info/m/dv_topic/view.asp?id=3387096&t=1718226601
2、实操课:
主讲人: 理疗教学总负责人——春春
内容:1.线上带领大家实际操作,演示具体推按手法;
2.线下无余班学员在授课期间可到廊坊果园进行实操学习。春春及无余团队也会前往各地开展无余线下指导。
六、教学团队
大千老师:
得明经脉健身创始人,无余技法创始人,气学中医创始人。
春春:
硕士,曾就职于某军工企业。后加入得明学习经脉健身及中医养生方面知识,身心获得巨大提升。现任得明理疗部总负责人及健身教练部总教练,中医理论扎实,尤其擅长无余技法的实践应用,获得广泛好评。
七、报名须知
1、招生对象:所有中医爱好者、传统文化爱好者,想自己用推拿解决家庭常见疾病者。
2、报名时间:即日起-12月11日
3、开班时间:2025年12月11日
一年学习期,其中两个月集中授课,其余时间为日常带练答疑。
授课期间,每周的上课时间为周四(理论课)、周日(实操课)的晚上八点。
报名均送得明会员资格一年。
4、学习费用:得明会员5000元/人、非会员6000 /人
备注:此课程一经售出,概不退款。所有课件及群内文件均禁止转发、外传!如有违反约定者,取消其所有班次学习和会员资格!
5、报名办法:
登录得明健身论坛(dmjs.info),注册登录后,点击论坛右上角“昵称”进入,下拉至“缴费”版块,点击“四期无余技法班”,缴费即可。
如果您不方便操作,也可以联系我们的组长为您代劳



